公告日期:2020年10月23日
政府采购合同协议书
采购合同编号:
采购人(全称):邵东市农业农村局(甲方)
供应商(全称):长沙中联重科环境产业有限公司(乙方)
为了保护甲、乙双方合法权益,根据《中华人民共和国合同法》《中华人民共和国政府采购法》及其他有关法律、法规、规章,双方签订本合同协议书。
1.项目信息
(1)采购项目名称:邵东市2020年农村人居环境综合整治设备采购项目
(2)采购计划编号:邵东财采计2020077
(3)项目内容:(勾臂车,勾臂箱3m,3 240L塑料垃圾桶,3吨压缩式垃圾车,5吨压缩式垃圾车,环境监测车,吸污车,8吨压缩式垃圾车,转运车,垂直式垃圾压缩站,车辆GPS,垃圾站视频监控系统,智慧环卫软件,智慧环卫展示中心,上牌费。)
(4)项目负责人:宁仲明。
2.合同金额
(1)合同金额小写:24688600.00(人民币元)
大写:贰仟肆佰陆拾捌万捌仟陆百元整
(2)具体标的见附件。
(3)合同价格形式: 。
3.履行合同的时间、地点及方式
起始日期: 2020年10月21日,完成日期:2020年12月10日。总日历天数:50天。
地点:采购人指定地点,中标单位负责运输、运费、验收等全部费用包括在合同总价内。
方式:备完税后交货。
4.付款:
1、签订合同后支付合同总额30%的预付款,其余款项根据交货进度支付,预留5%的质保金在所有设备交货并验收通过后支付。
5.解决合同纠纷方式
首先通过双方协商解决,协商解决不成,则通过以下途径之一解决纠纷:
R提请仲裁 □ 向人民法院提起诉讼
6.组成合同的文件
本协议书与下列文件一起构成合同文件,如下述文件之间有任何抵触、矛盾或歧义,应按以下顺序解释:
(1)在采购或合同履行过程中乙方作出的承诺以及双方协商达成的变更或补充协议
(2)本合同协议书
(3)中标通知书
(4)投标文件
(5)政府采购合同专用条款
(6)政府采购合同通用条款
(7)标准、规范及有关技术文件,图纸。
(8)其他合同文件。
7.合同生效
本合同自订立之日起生效。
8.合同份数
本合同一式6份,采购人执4份,供应商执2份,均具有同等法律效力。
合同订立时间:2020年10月21日
合同订立地点:邵东市农业农村局
甲 方:(公章) 乙 方:(公章)
法定代表人: 法定代表人:
委托代理人: 委托代理人:
电 话: 电 话:
传 真: 传 真:
开 户 银 行:浦发银行长沙麓谷科技支行
帐 号:66150078801000000003
合同备案:邵东市政府采购监督管理办公室
(公章)
备案日期: 年 月 日
第二节 政府采购合同通用条款
1.定义
1.1合同当事人
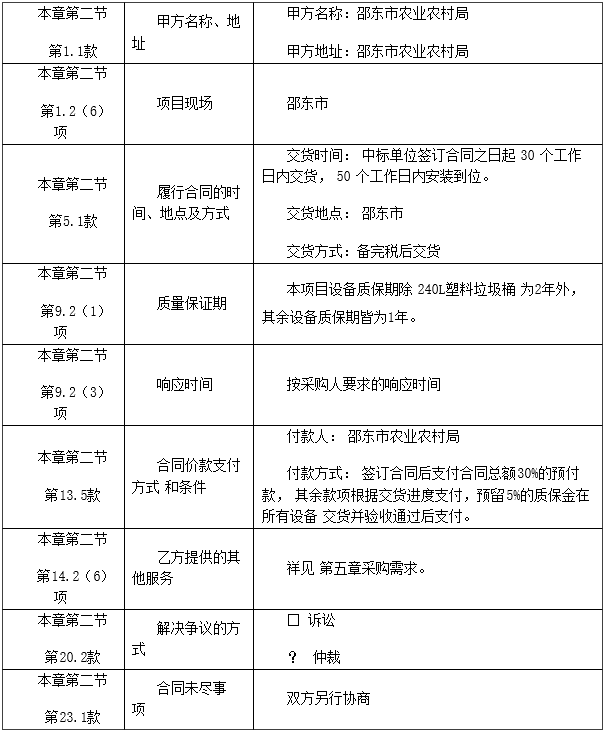
(1)采购人(以下称甲方)是指使用财政性资金,通过政府采购程序向供应商购买货物、服务的国家机关、事业单位、团体组织。本次采购的甲方名称、地址见【政府采购合同专用条款】。
(2)供应商(以下称乙方)是指参加政府采购活动而取得中标结果,并向采购人提供货物、服务的法人、其他组织或者自然人。
1.2本合同下列术语应解释为:
(1)“合同”系指甲乙双方签署的、政府采购合同协议书中载明的甲乙双方所达成的协议,包括所有的附件、附录和上述文件所提到的构成合同的所有文件。
(2)“合同价”系指根据本合同规定乙方在正确地完全履行合同义务后甲方应支付给乙方的价款。
(3)“货物”系指乙方根据本合同规定须向甲方提供的各种形态和种类的物品,包括原材料、设备、产品(包括软件)及相关的其备品备件、工具、手册及其它技术资料和材料。
(4)“服务”系指根据合同规定,乙方应提供的技术、管理和其它服务,包括但不限于:管理和质量保证、运输、保险、检验、现场准备、安装、集成、调试、培训、维修、技术支持等以及合同中规定乙方应承担的其它义务。
(5)“合同条款”系指本合同条款。
(6)“项目现场”系指本合同项下货物安装、运行的现场,其名称见【政府采购合同专用条款】。
2.合同的适用范围
2.1 本合同条款适用于没有被本合同其他部分的条款所取代的范围。
2.2 合同内容根据招标文件、投标文件而确定。
3.合同标的及金额
3.1 合同标的及金额应与中标结果一致。
4.合同价款
4.1具体合同价款见本合同第3.1条。乙方为履行本合同而发生的所有费用均应包含在合同价款中,甲方不再另行支付其它任何费用。
5.履行合同的时间、地点和方式
5.1 乙方应当在甲方确定的时间、指定的地点履行合同,具体的交货时间、地点和方式见【政府采购合同专用条款】。
5.2 乙方提供服务的应当在甲方指定的地点完成服务项目。
6.货物的验收
6.1 甲方在收到乙方交付的货物后应当及时组织验收。
6.2 货物的表面瑕疵,甲方应在验收时当面提出;对质量问题有异议的应在安装调试后十个工作日内提出。
6.3 在验收过程中发现数量不足或有质量、技术等问题,乙方应负责按照甲方的要求采取补足、更换或退货等处理措施,并承担由此发生的一切费用和损失。
6.4 甲方在乙方按合同规定交货或安装、调试后,无正当理由而拖延接收、验收或拒绝接收、验收的,应承担因此给乙方造成的直接损失。
6.5 甲方对货物进行检查验收合格后,应当收取发票并在《交货验收单》上签署验收意见及加盖单位印章。
6.6 大型或者复杂的货物采购项目,甲方可以邀请国家认可的质量检测机构参加验收工作,并由其出具验收报告单。
6.7 乙方提供的进口产品,乙方应出示中华人民共和国进出口商品检验部门出具的检验证书(招标文件第五章采购需求另有约定的除外)。
7.货物包装要求
7.1 乙方所出售的全部货物均应按标准保护措施进行包装,包装应适应于远距离运输、防潮、防震、防锈和防野蛮装卸等要求,以确保货物安全无损地运抵指定现场。由于包装防护措施不妥而引起的损坏、丢失由乙方负责。
7.2 每一个包装箱内应附一份详细装箱单、质量证书和保修保养证书。
8.运输和保险
8.1乙方负责办理将货物运抵本合同第5.1条规定的交货地点的一切运输事项,相关费用应包括在合同总价中。
8.2乙方应向保险公司投保以甲方为受益人的发运合同货物发票金额的110%运输一切险。
9.质量标准和保证
9.1 质量标准
(1)本合同下交付的货物应符合招标文件第四章“技术规格、参数与要求”所述的标准。如果没有提及适用标准,则应符合中华人民共和国有关机构发布的最新版本的标准。
(2)采用中华人民共和国法定计量单位。
(3)乙方所出售的货物还应符合国家有关安全、环保、卫生之规定。
9.2 保证
(1)乙方应保证所供货物是全新的、未使用过的,并完全符合合同规定的质量、规格和性能的要求。乙方应保证其货物在正确安装、正常使用和保养条件下,在其使用寿命期内应具有满意的性能,或者没有因乙方的行为或疏忽而产生的缺陷。在货物最终交付验收后不少于【政府采购合同专用条款】规定或乙方承诺(两者以较长的为准)的质量保证期内,本保证保持有效。
(2)在质量保证期内所发现的缺陷,甲方应尽快以书面形式通知乙方。
(3)乙方收到通知后应在【政府采购合同专用条款】规定的响应时间内以合理的速度免费维修或更换有缺陷的货物或部件。
(4)在质量保证期内,如果货物的质量或规格与合同不符,或证实货物是有缺陷的,包括潜在的缺陷或使用不符合要求的材料等,甲方可以根据本合同第15.1条规定以书面形式向乙方提出补救措施或索赔。
(5)乙方在约定的时间内未能弥补缺陷,甲方可采取必要的补救措施,但其风险和费用将由乙方承担,甲方根据合同规定对乙方行使的其他权利不受影响。
10.权利瑕疵担保
10.1 乙方保证对其出售的货物享有合法的权利。
10.2 乙方保证在其出售的货物上不存在任何未曾向甲方透露的担保物权,如抵押权、质押权、留置权等。
10.3 如甲方使用该货物构成上述侵权的,则由乙方承担全部责任。
11.知识产权保护
11.1 乙方对其所销售的货物应当享有知识产权或经权利人合法授权,保证没有侵犯任何第三人的知识产权和商业秘密等权利。
11.2 甲方使用乙方提供的货物对第三人构成侵权的,应当由乙方承担全部法律责任,给甲方造成损害的,乙方应当承担赔偿责任。
11.3 甲方委托乙方开发的产品,甲方享有知识产权,未经甲方许可不得转让任何第三人。
12.保密义务
12.1 甲、乙双方在采购和履行合同过程中所获悉的对方属于保密的内容,双方均有保密义务。
13.合同价款支付
13.1验收合格后,乙方出具正规发票给甲方,凭甲方开具的《政府采购合同验收报告单》办理合同价款结算手续。
13.2 合同价款构成中应当由财政支付的部分,甲方应当在货物验收合格后的十五个工作日内向国库管理部门申请支付,经国库管理部门审核后直接支付给乙方。
13.3 合同价款构成中应当由甲方自行支付的部分,甲方应当在货物验收合格后十五个工作内支付。
13.4支付合同价款时,一律不向乙方以外的任何第三方办理付款手续。开户行和账号以签订的政府采购合同为准,如果乙方要求变更,则乙方必须提供加盖了财务专用章、法定代表人签字的证明文件,报经甲方审查同意。
13.5 合同价款支付方式和条件在【政府采购合同专用条款】中另有规定。
14.乙方应提供的服务
14.1 乙方应向甲方提交所提供货物的技术文件,包括相应的中文技术文件,如:产品目录、图纸、操作手册、使用说明、维护手册或服务指南。这些文件应包装好随同货物一起发运。
14.2 乙方还应提供下列服务:
(1)货物的现场移动、安装、调试、启动监督及技术支持;
(2)提供货物组装和维修所需的专用工具和辅助材料;
(3)在合同各方商定的一定期限内对所有的货物实施运行监督、维修,但前提条件是该服务并不能免除乙方在质量保证期内所承担的义务;
(4)在制造商或项目现场就货物的安装、启动、运营、维护对甲方操作人员进行培训;
(5)【政府采购合同专用条款】规定由乙方提供的其他服务。
14.3 乙方提供的服务的费用应包含在合同价款中,甲方不再另行支付。
15.违约责任
15.1质量瑕疵的补救措施和索赔
(1)如果乙方提供的产品不符合质量标准或存在产品质量缺陷,而甲方在合同条款第9条或合同的其他条款规定的检验、安装、调试、验收和质量保证期内,根据法定质量检测部门出具的检验证书向乙方提出了索赔,乙方应按照甲方同意的下列一种或几种方式结合起来解决索赔事宜:
①乙方同意退货并将货款退还给甲方,由此发生的一切费用和损失由乙方承担。
②根据货物的质量状况以及甲方所遭受的损失,经过甲乙双方商定降低货物的价格。
③乙方应在接到甲方通知后七日内负责采用符合合同规定的规格、质量和性能要求的新零件、部件和设备来更换有缺陷的部分或修补缺陷部分,其费用由乙方负担。同时,乙方应在约定的质量保证期基础上相应延长修补和更换件的质量保证期。
(2)如果在甲方发出索赔通知后十日内乙方未作答复,上述索赔应视为已被乙方接受。如果乙方未能在甲方发出索赔通知后十日内或甲方同意延长的期限内,按照上述规定的任何一种方法采取补救措施,甲方有权从应付货款中扣除索赔金额或者没收质量保证金,如不足以弥补甲方损失的,甲方有权进一步要求乙方赔偿。
15.2 迟延交货的违约责任
(1)乙方应按照本合同规定的时间、地点交货和提供服务。在履行合同过程中,如果乙方遇到可能妨碍按时交货和提供服务的情形时,应及时以书面形式将迟延的事实、可能迟延的期限和理由通知甲方。甲方在收到乙方通知后,应尽快对情况进行评价,并确定是否同意迟延交货时间或延期提供服务。
(2)除本合同第20条规定情况外,如果乙方没有按照合同规定的时间交货和提供服务,甲方有权从货款中扣除误期赔偿费而不影响合同项下的其他补救方法,赔偿费按每周(一周按七天计算,不足七日按一周计算)赔偿迟交货物的交货价或延期服务的服务费用的百分之零点五(0.5%)计收,直至交货或提供服务为止。但误期赔偿费的最高限额不超过合同价的百分之五(5%)。一旦达到误期赔偿的最高限额,甲方可以终止合同。
(3)如果乙方迟延交货,甲方有权终止全部或部分合同,并依其认为适当的条件和方法购买与未交货物类似的货物,乙方应对购买类似货物所超出的那部分费用负责。但是,乙方应继续执行合同中未终止的部分。
16.合同的变更
16.1 在合同履行过程中,甲、乙双方可就合同履行的时间、地点和方式等协商进行变更。协商一致后,双方应签订书面的补充协议。
16.2 在不改变合同其他条款的前提下,甲方有权在合同价款百分之十的范围内追加与合同标的相同的货物或服务,并就此与乙方签订补充合同,乙方不得拒绝。
16.3 除双方签署书面协议,并成为合同不可分割的一部分外,本合同条件不得有任何变更。
17.合同中止与终止
17.1合同的中止
(1)合同在履行过程中,因采购计划调整,甲方可以要求中止履行,待计划确定后继续履行;
(2)合同履行过程中因供应商就采购过程或结果提起投诉的,甲方认为有必要或财政部门责令中止的,应当中止合同的履行。
17.2合同的终止
(1)合同因有效期限届满而终止;
(2)乙方未能依照本合同约定条件履行合同,已构成根本性违约的,甲方有权终止本合同,并追究乙方的违约责任。
(3)如果乙方丧失履约能力或被宣告破产,甲方可在任何时候以书面形式通知乙方终止合同而不给乙方补偿。
(4)如果乙方在履行合同过程中有不正当竞争行为,甲方有权解除合同,并按《中华人民共和国反不正当竞争法》规定由有关部门追究其法律责任。
(5)如果合同的履行将损害国家利益或社会公共利益,甲方有权终止合同的履行,给乙方造成损失的予以相应补偿。
18.合同转让和分包
18.1 乙方不得以任何形式将合同转包。
18.2 乙方未在投标文件中说明,不得将合同的非主体、非关键性工作分包给他人。
19.不可抗力
19.1 不可抗力是指合同双方不可预见、不可避免、不可克服的自然灾害和社会事件。
19.2 任何一方对由于不可抗力造成的部分或全部不能履行合同不承担违约责任。但迟延履行后发生不可抗力的,不能免除责任。
19.3 遇有不可抗力的一方,应在三日内将事件的情况以书面形式通知另一方,并在事件发生后十日内,向另一方提交合同不能履行或部分不能履行或需要延期履行理由的报告。
20.解决争议的方法
20.1 合同各方应通过友好协商,解决在执行合同过程中所发生的或与合同有关的一切争端。如从协商开始后十日内仍不能解决,可以向财政部门提请调解。
20.2 调解不成可以按【政府采购合同专用条款】中约定中规定下列方式之一提起仲裁或诉讼:
(1)向甲方所在地仲裁机构提起仲裁;
(2)向甲方所在地人民法院提起诉讼。
20.3 如仲裁或诉讼事项不影响合同其它部分的履行,则在仲裁或诉讼期间,除正在进行仲裁或诉讼的部分外,合同的其它部分应继续执行。
21.法律适用
21.1 本合同适用中华人民共和国现行法律、行政法规和规章,如合同条款与法律、行政法规和规章不一致的,按照法律、行政法规和规章修改本合同。
22.通知
22.1本合同一方给另一方的通知均应采用书面形式,传真或快递送到本合同中规定的对方的地址和办理签收手续,
22.2通知以送到之日或通知书中规定的生效之日起生效,两者中以较迟之日为准。
23. 合同未尽事项
23.1合同未尽事项见【政府采购合同专用条款】。
24.合同生效
24.1 本合同在合同双方签字盖章后生效。
第三节 政府采购合同专用条款

附件:货物明细表

甲 方:邵东市农业农村局(公章) 乙 方:长沙中联重科环境产业有限公司(公章)
法定代表人: 法定代表人:
委托代理人: 委托代理人:
日 期: 日 期:
来源:湖南财政一体化信息
编辑:丁洵
时刻新闻