公告日期:2021年10月09日
受桂东县科技和工业信息化局的委托,郴州世纪建设招标代理有限公司对桂东县全国电子商务进农村综合示范项目(升级版)进行公开招标。经评标委员会评审、采购人确认,现将中标信息公告如下:
一、采购项目信息
1.1采购计划备案编号:桂财采计【2021】00042号。
1.2 采购项目名称:桂东县全国电子商务进农村综合示范项目(升级版)。
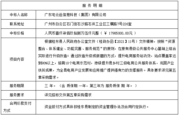
1.3项目内容包括:根据桂东县人民政府办公室文件(桂政办函【2021】11号)文件精神,按照“资源整合、体系健全、功能完善、服务规范”的原则,在原有县级公共服务中心基础上结合实际进行升级改造;通过改造升级或新建的方式,提升电商服务站功效,站点覆盖率达到90%以上,培育10个电商示范村,持续提升县乡村三级电商公共服务体系,巩固产业扶贫成果,为全县电商产业发展和应用推广提供强有力的支撑服务。具体要求详见第五章采购需求。
1.4采购预算金额:¥1800万元。
1.5采购方式:公开招标。
1.6评标方法:综合评分法。
二、招标文件论证
2.1论证时间:2021年8月6日。
2.2论证地点:郴州市北湖区南岭大道19号大屋里(原中颐)酒店13楼1308室。
2.3论证专家姓名:李志波、蒋战武、邓玲。
三、招标文件质疑论证记录
3.1论证时间:2021年8月26日。
3.2论证地点:郴州市北湖区南岭大道19号大屋里(原中颐)酒店13楼1308室。
3.3论证专家姓名:程贵春、李南贞、刘善武。
四、招标文件投诉论证记录
4.1论证时间:2021年9月17日。
4.2论证地点:郴州市北湖区南岭大道19号大屋里(原中颐)酒店13楼1308室。
4.3论证专家姓名:雷震、李良智、张涛。
五、开标定标时间
5.1招标文件的下载期限:2021年8月10日9:00时至2021年10月8日10:30时(北京时间)
5.2投标截止时间:2021年10月8日(星期五)上午10时30分(北京时间)
5.3开标时间:2021年10月8日(星期五)上午10时30分(北京时间)
5.4评标委员会成员名单:刘贵全、唐亮、吴培智、黄艳丽、雷有幸、黄建标(业主评委)、杨自辉(业主评委)。
六、投标人基本情况

七、中标人服务明细

投标人如对本中标公告有异议的,请于本中标公告发布之日起7个工作日内,以书面形式向采购人或采购代理机构或监管机构提出。
八、采购人及其委托的采购代理机构的名称、地址和联系方法
8.1采购人信息
(1)名称:桂东县科技和工业信息化局
(2)地址:桂东县政务服务中心4楼
(3)联系人:钟志良
(4)电话:13574559105
8.2采购代理机构信息
(1)名称:郴州世纪建设招标代理有限公司
(2)桂东地址:桂东县沤江镇东城一品21栋A101号门面
(3)联 系 人:胡莞羚/罗玉桥
(4)电 话: 0735-2150070/13789113788
(5)电子邮箱:1246205168@qq.com
来源:湖南财政一体化信息
编辑:丁洵
时刻新闻