公示日期:2021年12月03日
采购人的罗家坳垃圾无害化处理渗滤液处理系统运营服务拟进行单一来源采购,现将有关事项公告如下:
一、采购项目名称:岳阳市静脉产业园管理中心罗家坳垃圾无害化处理渗滤液处理系统运营服务。 预算金额:¥ 2,771,777.00
二、拟采购货物或者服务的说明

三、拟定单一来源采购供应商的名称、地址
1.名称:天津高能时代水处理科技有限公司
2.地址:天津市市辖区和平区
四、采购人采用单一来源采购方式的原因及说明
只能从唯一供应商处采购。
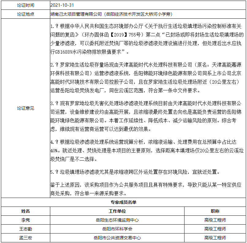
五、第三方专家对供应商专利、专有技术等唯一性论证的意见

六、公示期限:自2021-12-04至 2021-12-10止 ,共计5个工作日。任何供应商、单位或个人对采用单一来源方式公示有异议的,可以向采购人以书面形式实名反映,并抄报监管部门。
七、采购人名称、联系人和联系方式
1、采购人名称:岳阳市静脉产业园管理中心
地址:岳阳楼区求索东路217号
联系人:徐敖
联系电话:8209950
2、监管部门名称: 岳阳市政府采购管理办公室
地址:岳阳市南湖街道求索路1号
联系电话:0730-8851373
本公告期限不得少于5个工作日
来源:湖南财政一体化信息
编辑:丁洵
时刻新闻