常宁市农村饮水安全巩固提升工程PPP 项目ppp中标(成交)公告
公告日期:2019年11月20日
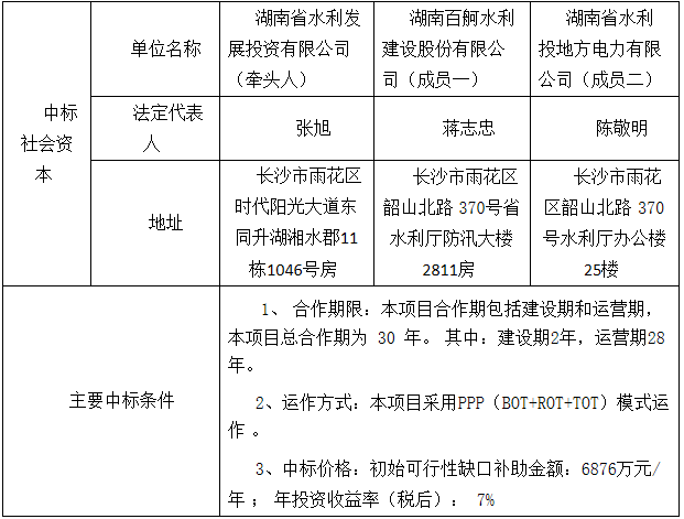
湖南正源项目管理咨询有限公司受常宁市水利局的委托,对常宁市农村饮水安全巩固提升工程PPP 项目进行公开招标采购。本项目于2019年8月22日在衡阳市公共资源交易中心完成了开标和评标,评标委员会经过认真、仔细评审后形成评审报告,推荐了“湖南省水利发展投资有限公司(牵头人)、湖南百舸水利建设股份有限公司(成员一)、湖南省水利投地方电力有限公司(成员二)”为第一预成交社会资本方。2019年11月7日在《中国湖南政府采购网》进行预中标结果公示,公示期满无异议,现将中标(成交)公告如下:
一、采购项目情况
1、项目名称:常宁市农村饮水安全巩固提升工程PPP 项目
2、政府采购编号:常财采计CN2019-A086
3、采购方式:公开招标
4、资格预审公告日期: 2019年6月28日至2019年7月22日
5、资格预审时间:2019年7月22日
6、开标时间:2019年8月22日09时00分
7、谈判时间:2019年8月27日至2019年9月6日
8、谈判备忘录签定时间:2019年10月30日
9、预中标公示日期:2019年11月7日-2019年11月14日
二、中标结果

三、评审小组成员名单: 黄端阳(组长)、甘志云(法律)、卜利英(经济)、谭艳林、曹琼、梁忠厚、彭贤玉
四、政府采购结果确认谈判工作组成员名单:政府方:廖富贵,阳生,徐鹏飞,陈金刚,刘龙兴,李雪峰; 社会资本方:陈敬明、朱柱霞、戴琳、顾茂森、余亮、刘红标、熊青山。
五、采购人、采购代理机构名称、联系人和联系方式
采购人和采购代理机构名称、联系人和联系方式
采购人名称:常宁市水利局
地 址:常宁市培元街道桃江路12号
联系人:秦佳斌
联系电话:15574707179
代理机构名称:湖南正源项目管理咨询有限公司
地 址:长沙市雨花区韶山北路488号东一国际南栋1128室
联系人:梁学文、彭凯
联系电话:0731-85328332、18274818085
监管部门:常宁市人民政府采购管理办公室
联 系 人:曾女士 电 话:0734-7686056
来源:红网综合
编辑:莫夏倩
本文为政府采购频道原创文章,转载请附上原文出处链接和本声明。
时刻新闻