公告日期:2020年05月20日
长沙经济技术开发区管理委员会长沙经开区双创工厂及配套设施PPP项目第1次澄清公告
一、采购项目基本情况
采购人名称:长沙经济技术开发区管理委员会
采购项目名称:长沙经开区双创工厂及配套设施PPP项目
采购项目编号:JKCG-202003160074
采购方式:公开招标
采购项目预算:2382567100元
采购项目最高限价:2382567100元
首次公告日期:2020-04-30 11:10
二、澄清事项
1、对本项目原招标公告及文件内容进行补充更正,详细内容见“三、澄清内容:1、补充更正内容”。
2、对本项目各潜在社会资本方提出问题作出如下回复,详细内容见“三、澄清内容:2、答疑回复内容”
三、澄清内容1、补充更正内容
1)、原招标公告与招标文件中存在项目名称不一致的情况,现明确本项目名称为“长沙经开区双创工场及配套设施PPP项目”。
2)、原招标文件中第四章商务评分表中“投标人运营经验:3分”予以取消,第四章技术评分表融资及财务方案评分条款中“资金筹措方案、财务分析状况:5分”予以取消。针对这两项评分投标人不须提供相关资料,统一按满分(3分+5分=8分)计取。
3)、本项目附件PPP合同有以下几点修改:①第十三部分回报与调价机制:二、可行性缺口补助的计算;②“附表4:实施方案测算的年使用者付费收入、年运维服务费、年利润汇总表”修改为“附表4:实施方案测算的年使用者付费收入、经营性项目年运维服务费、年利润汇总表”,相关数据也有相应调整;③PPP合同P55页关于砂砾石回填的清单子目中“除税金外不计取其他任何费用”修改为“除税金、社保基金外不计取其他任何费用”;④第九部分增加一条关于拆迁资金的支付要求“乙方在项目公司成立后30个工作日内将征收和拆迁补偿费用14795.09万元支付至甲方指定机构账户。”⑤PPP合同中“运维服务费”以及“
运维服务费的计算”中增加了经营性项目管沟的运维服务费计算标准;⑥PPP合同“P60”页:个别提前竣工验收合格的非经营性子项目提前移交使用权之次日至整体管养运营起始日止的运维服务费计入运营期第一年非经营性项目运维服务费。
具体内容详见“修改后附件:长沙经开区双创工场及配套设施PPP项目-PPP合同”。
4)、本项目附件PPP合资协议P6页第四章投资总额与注册资本金中“最终以经开区管委会及其指定部门批复金额为准”中修改为“最终以经开区管委会及其指定部门审计确认的本项目决算金额为准”。
2、答疑回复内容
长沙经开区双创工场及配套设施PPP项目提出疑问时间已按招标文件的规定时间(2020年05月13日17:00前)截止。本次澄清(更正)公告作为招标文件的组成部分。根据本项目申请人提出的问题,现回复如下::
















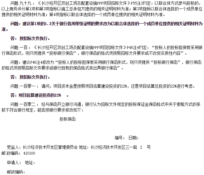
鉴于(申请人)参加长沙经开区双创工场及配套设施PPP项目的投标,根据长沙经开区双创工场及配套设施PPP项目政府采购招标文件的要求,申请人应向受益人提供其认可的投标保证金,(担保银行全称)(以下简称“我方”)愿意出具担保金额为人民币贰仟万元(¥20000000.00元)的银行保函为申请人提供担保。在此,我方无条件地、不可撤销地保证:
在收到受益人书面通知后,我方在 5 个工作日内无条件、不可撤销地代申请人向受益人支付人民币贰仟万元(¥20000000.00 元),我方在收到你方提出的书面索赔通知以及保函申请人违约事项及证据和相 关证明件后向受益人支付本保证担保的担保金额。
本保函在长沙经开区双创工场及配套设施PPP 项目政府采购文件(含澄清\答疑\及补充公告等文件)规定的投标有效期内保持有效,但本保函有效期最迟不晚于 2020 年 9 月 18 日。
我行承诺为出具本保函而须办理的有关法律手续已经齐备,我行放弃以其他任何理由主张该担保无效的抗辩权利。
担保银行名称:(盖单位章)
法定代表人或其委托代理人: (签字) 年 月 日
注:
1.本保函须由投标人开立基本账户的银行开具。如果投标人开立基本账户的银行不具备开具保函的资格,可由投标人基本账户开户银行的上一级银行开具投标银行保函,并由上一级银行出具相应证明材料。
2.担保银行的法定代表人或其授权代理人必须在保函上亲笔签名,不得使用印章、签名章或其他电子制版签名代替。
3.凡提交银行保函的投标人,递交投标文件时须将投标银行保函原件单独密封并递交至采购人,将银行保函复印件附于投标文件中。
4.投标人的投标担保若采用银行保函形式,则只须提供“投标银行保函”,银行保函的格式须按照招标文件要求或不改变实质性内容。
5.本保函自我方法定代表人或其授权代理人签字并加盖公章之日起生效。
答:按招标文件执行。
问题一百零三:市场上的白色铜版纸及蓝色压条品种繁多,样式不同。暗标所需要的封面、封底及压条能否统一提供?
答:取消压条使用,全部采用胶装封装,其他要求按招标文件执行,详见招标文件技术部分暗标规定。
问题一百零四:针对评分标准第4条投标人运营经验提出质疑:投标人或投标人的控股公司近三年具有单个项目运营规模大于5万平米的房地产项目(房地产开发和小区物业管理除外)运营经验,资审时未出现这一条,投标中增加如未有就得不到这3分,有失公平公正,强烈建议采购人删除该条款。
答:为保持与资格预审文件要求一致,此项评分条款予以取消。
问题一百零五:招标文件(P54)把运营经验列入招标阶段商务部分加分项,即投标人有类似运营经验的加3分,我公司经调查研究认为:此处加分比重较大且因资格预审阶段未作要求,24家通过资格预审的投标人中仅极少数满足该要求,如此评分设置可能会导致较明显的意向性,损害采购人形象,故为体现政府采购的公平公正要求,建议采购人删除该条款。
答:为保持与资格预审文件要求一致,此项评分条款予以取消。
问题一百零六:该招标项目是投融资、建设、运营、维护管理和移交项目,在资审阶段和招标阶段提出了投融资项目业绩的要求,但是在招标文件中,新增了类似运营经验的要求,与资审阶段相违背,是否可以删除该条款的要求?
答:为保持与资格预审文件要求一致,此项评分条款予以取消。
问题一百零七:招标文件(P54)把运营经验列入招标阶段商务部分加分项,即投标人有类似运营经验的加3分,我公司经调查研究认为:此处加分比重较大且因资格预审阶段未作要求,24家通过资格预审的投标人中仅极少数满足该要求,如此评分设置可能会导致较明显的意向性,损害采购人形象,故为体现政府采购的公平公正要求,建议采购人删除该条款。
答:为保持与资格预审文件要求一致,此项评分条款予以取消。
问题一百零八:招标文件评分标准中投标人有类似运营经验的加3分,此处加分比重大,资格预审阶段没要求,如此评分设置较明显的意向性,故为体现政府采购的公平公正要求,建议采购人删除该条款。
答:为保持与资格预审文件要求一致,此项评分条款予以取消。
问题一百零九:政府采购招标文件(项目政府采购编号:JKCG-202003160074)第四章评分标准中“4投标人运营经验”一栏中要求投标人(如为联合体则任意一方均可)有类似运营经验的计3分。该评分在资审中未出现,现投标阶段增加,因此该项评分要求是否合理?
答:为保持与资格预审文件要求一致,此项评分条款予以取消。

四、其他
无
本澄清公告为采购文件的组成部分,采购文件如涉及上述内容的应作相应调整和修改,若本澄清公告与原采购文件内容有不一致之处,应以本澄清公告为准。
各有关当事人对本澄清内容有异议的,可以在本澄清公告发布之日起7个工作日内以书面形式向政府采购代理机构或采购人提出质疑,逾期将依法不予受理。
免责声明:本页面提供的内容是按照政府采购有关法律法规要求由采购人或采购代理机构发布的,长沙市政府采购网对其内容概不负责,亦不承担任何法律责任。
采购人:长沙经济技术开发区管理委员会 采购代理机构:天鉴国际工程管理有限公司
联系人:宋妹妮 联 系 人:易子杰、张景欣
电 话:0731-84020073 电 话:0731-85235479
地 址:长沙经济技术开发区三一路2号 地 址:金海路128号领智工业园第A6栋
附件列表:
2020 年5 月20 日
来源:红网综合
编辑:莫夏倩
本文为政府采购频道原创文章,转载请附上原文出处链接和本声明。
时刻新闻